• Main Navigation
  • Main Content
  • Sidebar

logo

  • Home
  • Current
  • Archives
  • Announcements
  • About the Journal
  • Contact
  • Register
  • Login

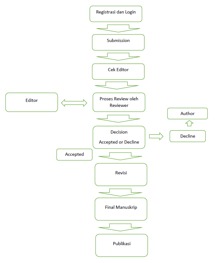
Publication Process

SUBMISSION

Banner

TEMPLATE

Template Word

MENU

Editorial Team Reviewers List Focus and Scope Code of Ethics for Research and Publication Publication Frequence Publication Process Author Guidelines Peer Reviewer Process Open Access StatementCopyright and License Statement Author Fees Contact Us Archiving Policy Plagiarism Check

INDEXED

PKP Google Scholar Garuda Dimension ISSN

TOOLS

Mendeley Turnitin Grammarly Plagiarism Checker

ISSN BARCODE

SUPPORT

ISSUE JOURNAL

STATISTIC

website statistics
View My Stats
 Flag Counter

YURIMETRIKA Journal UNISAL

Published by:
LPPM - Universitas Sali Al-Aitaam

Kontak

Jl. Aceng Sali Al-Aitaam No. 1
Ciganitri, Buahbatu, Kab. Bandung
Jawa Barat 40287

Email: lppm@unisal.ac.id

Telp: -

Lokasi

© 2025 YURIMETRIKA Journal UNISAL. All Rights Reserved.
More information about the publishing system, Platform and Workflow by OJS/PKP.