• Navigasi Utama
  • Isi Utama
  • Bilah Samping

Logo

  • Home
  • Terkini
  • Arsip
  • Pengumuman
  • Tentang Jurnal Ini
  • Kontak
  • Login
  • Daftar

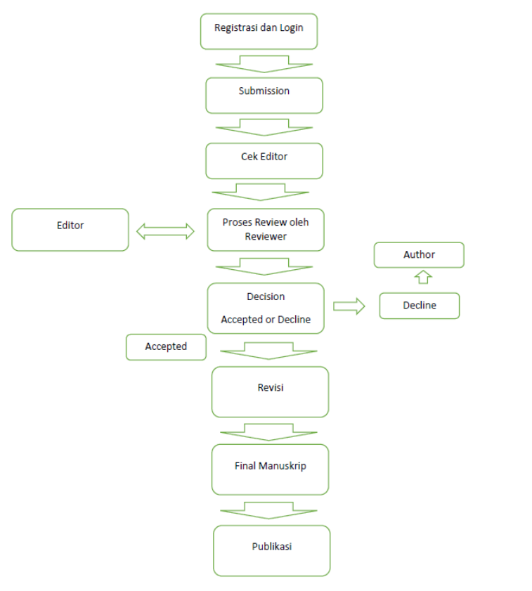
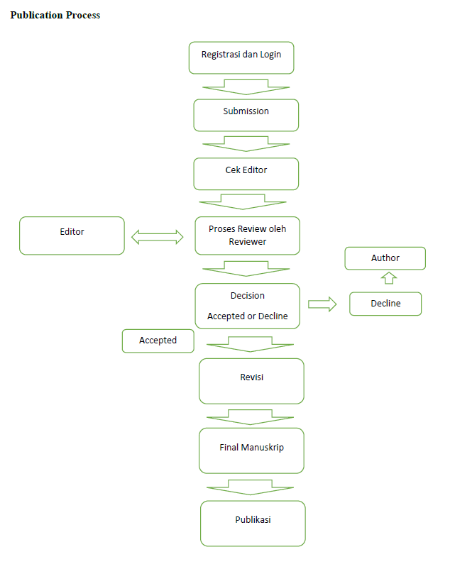
Publication Process

SUBMISSION

Banner

TEMPLATE

Template Word

MENU

Editorial Team Reviewers List Focus and ScopePublication Frequence Publication Process Publication Ethics Peer Reviewer Process Open Access StatementCopyright and License Statement Article Processing Charge Contact Us Archiving Policy Plagiarism Policy

INDEXED

PKP Google Scholar Garuda Dimension ISSN

TOOLS

Mendeley Turnitin Grammarly Plagiarism Checker

SUPPORT

ISSUE JOURNAL

ISSN BARCODE

STATISTIC

website statistics
View My Stats
 Flag Counter

Jurnal RENJANA UNISAL

Jurnal Inovatif Pengabdian Unisal Kepada Masyarakat

Published by:
LPPM - Universitas Sali Al-Aitaam

Kontak

Jl. Aceng Sali Al-Aitaam No. 1
Ciganitri, Buahbatu, Kab. Bandung
Jawa Barat 40287

Email: lppm@unisal.ac.id

Telp: -

Lokasi

© 2025 JURNAL RANJANA UNISAL. All Rights Reserved.
Informasi lengkap tentang sistem publikasi, Platform dan Alur Kerja oleh OJS/PKP.